【导读】码住!2022年河北专接本报名时间及流程如下,下面跟河北专接本考试信息网看看相关详解,报名时间在即,请大家做好准备!

2022年河北专接本报名时间在3月11日-3月15日
2022年河北专接本报名流程
1、考生身份注册
注册身份第一步,打开河北省专接本考试管理系统的网址:http://zjbks.hee.gov.cn ,进入登录页面完成注册,如图所示:

点击右边的“考生注册”按钮,进入注册页面,如下图:

注意事项:输入身份证号并设置好密码(密码要求6位数),点击下方注册按钮就完成注册了。密码保存好,切记不要忘了!最好是设置完成后就截个图保存到手机上。
注册成功后返回登录。
2、登录报名系统
输入注册的考生号,登录系统。

注意事项:已经注册的考生不要重复注册(一个考生只能注册一次),如果注册过的再次注册,在系统显示本人已注册提示后,考生需要重置密码。重置密码过程很繁琐,尽量避免失误。
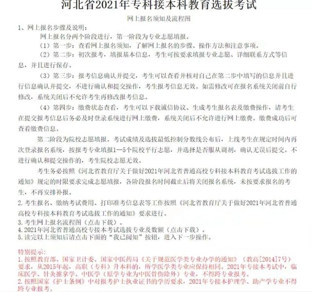
3、填报信息

登录报名界面,点击左上角菜单栏的“考生专业志愿填报”一项,可以看到它下面又分为四步:
第一步:网上报名须知
第二步:报考信息录入
第三步:报考信息确认
第四步:缴费状态查看

网上报名:
是升本考生网上报名流程,考生须在报名前认真查看,了解报名各个步骤,阅读完毕后点击已阅读按钮,便可进入下一步;

信息录入:

填写其他信息:报考专业、本人联系方式等。
在没有报考提交和之前,填写的信息均可以更改,但是提交之后,便不能更改了。所以考生准备提交之前要检查一遍

注意事项:这里的报考专业不是让你写本专业,是填写你准备接本的专业。
信息录入完毕后,点击保存,如果正确无误的话,点击保存按钮会显示“更新成功”
报考信息确认:
点击下一步进入报考信息确认页面

核对信息确认无误后,点击下一步可成功提交考生报考信息。
缴费:
确认完报考信息后,点击下一步会跳转到网络缴费页面。

这时候姓名、身份证号等灰色区域是不允许修改的,勾选统一诚信协议确认,再填写上缴费手机号(需绑定银行卡的手机号)后点击进入缴费系统,直接缴费就行了。

(普通专业100元,艺术类专业120元)
缴费完毕后返回之前的页面,这时候的报名状态会显示:报考信息已提交,等待缴费确认。缴费手机号这一栏空了不要慌,等24小时后报名状态更新为缴费成功即可。
4、系统管理
系统管理下考生可以查看所报考高校的联系方式。(部分本科学校跨专业政策有限制,针对那些想跨专业接本或者公共课考试采用小语种比如:日语、俄语的考生可以在报考前提前联系本科院校咨询该校接本政策。)

查看高校联系方式高校联系方式:点击系统管理下的高校联系方式。
查看通知除了以上所说的功能, 考生还可以查看生源高校的通知、一志愿学校、二志愿学校的通知。教育厅发布的通知,点击菜单栏的通知查看,即可看到所有的通知,如果想查看某一通知,点击该通知的标题,就可查看通知内容了。
考生报名缴费成功后,在5月1日—6日内,考生登录报名系统网站才可以打印准考证信息表。
【结尾】以上是“码住!2022年河北专接本报名时间及流程”的相关内容,如想了解更多关于河北省专接本资讯、常见问题、考试科目、复习备考、相关资讯、报考条件、报考院校、报考专业、考试大纲等,敬请关注河北专接本考试网(www.hbgsb.com)。
河北专接本声明
(一)由于考试政策等各方面情况的不断调整与变化,本网站所提供的考试信息仅供参考,请以权威部门公布的正式信息为准。
(二)本网站在文章内容来源出处标注为其他平台的稿件均为转载稿,免费转载出于非商业性学习目的,版权归原作者所有。如您对内容、版权等问题存在异议请于我们联系,我们会及时处理。
文章来源于网络,如有侵权,请联系删除

升本院校
升本专业
专业查询
报名入口
咨考老师
兼职就业 


